![]() |
(楼主)温故知新
2022-03-04 14:43:01 |
教育部财政部关于公布中国特色高水平高职学校和专业建设计划建设单位名单的通知
教职成函〔2019〕 14 号
各省、 自治区、直辖市教育厅(教委) 、财政厅,各计划单列市教育局、财政局,新疆 生产建设兵团教育局、财政局:
根据《教育部财政部关于实施中国特色高水平高职学校和专业建设计划的意见》(教 职成〔2019〕 5 号) 和《中国特色高水平高职学校和专业建设计划项目遴选管理办法(试 行) 》(教职成〔2019〕 8 号) ,经高职学校自愿申报,省级教育行政部门、财政部门审 核推荐,中国特色高水平高职学校和专业建设计划(简称“双高计划”) 项目建设咨询 专家委员会评审,教育部、财政部审定并公示,现对“双高计划”第一轮建设单位名单予以公布。
各地要将“双高计划”作为落实《国家职业教育改革实施方案》 的“先手棋” ,优 化改革发展环境,加强政策支持和经费保障,动员各方力量支持项目建设。项目学校要 按照备案的建设方案和任务书实施建设,教育部、财政部将适时开展项目绩效评价,评价结果作为下一周期遴选的重要依据。
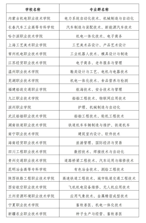
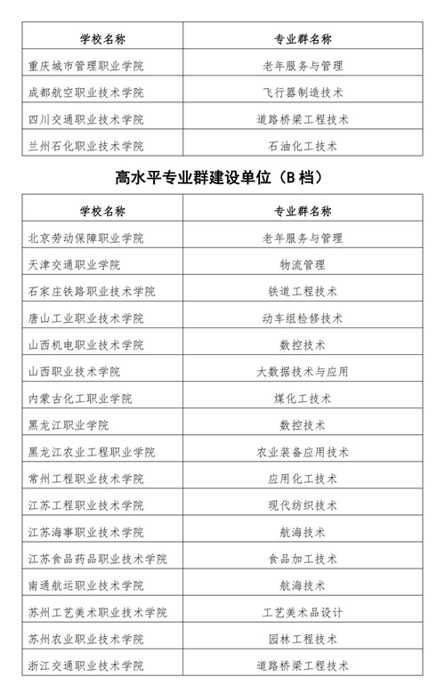
附件: 中国特色高水平高职学校和专业建设计划建设单位名单
教育部财政部
2019 年 12 月 10 日